- Üniversitemiz
- Akademik
- Araştırma
- Uluslararası
- Kalite Güvencesi
- Sağlık Hizmetleri
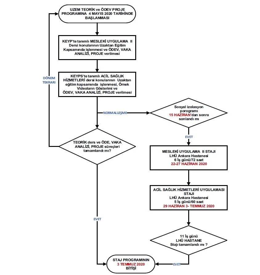
Shmyo İlk Ve Acil Yardım Programı 2. Sınıf Staj Tamamlama Programı Süreç Akışı
Akademik
- Fakülteler
- Diş Hekimliği Fakültesi
- Eczacılık Fakültesi
- Spor Bilimleri Fakültesi
- Tıp Fakültesi
- Sağlık Bilimleri Fakültesi
- Enstitüler
- Sağlık Bilimleri Enstitüsü
- Sağlık Hizmetleri Meslek Yüksekokulu
- Dişçilik Hizmetleri Bölümü
- Eczane Hizmetleri Bölümü
- Sağlık Bakımı Hizmetleri Bölümü
- Tıbbi Hizmetler ve Teknikler Bölümü
Tarih: 25.04.2020
Sevgili Öğrencilerimiz, COVİD-19 pandemisi nedeniyle 2019-2020 Bahar yarıyılı akademik takviminin uygulanamaması ve sürecin uzaktan eğitim ile verilmesinden dolayı uygulamalı derslerinizin tamamlanması Yükseköğretim Kurulu Başkanlığı’nın 9 Nisan 2020 tarihli “7+1 ve 3+1 Eğitim Yygulamaları” kararları dikkate alınarak, ders öğretim elemanları ve SHMYO Yönetim Kurulu tarafından değerlendirilmiş olup Lokman Hekim Üniversitesi’nin 21 Nisan 2020 tarihli Senato kararı ile uygulamalı derslerinizin aşağıdaki şekilde tamamlanmasına karar verilmiştir. Buna göre;- 4 Mayıs 2020 tarihinden itibaren uygulamalı dersleriniz olan Mesleki Uygulama II ve Acil Sağlık Hizmetleri derslerine ait olan konular kapsamında ödev/proje/vaka analizleri dersin sorumlu akademik personeli tarafından sizlerle paylaşılacak ve son teslim tarihinde derse ait sorumluluklarınızın yerine getirilmesi istenecektir.
- 15 Haziran 2020 tarihinde pandeminin normalleşmesi halinde ise bu uygulamalı derslerinize ait klinik stajlarınızın aşağıda yer alan programda belirtildiği şekilde bir program ile tamamlanması istenecek ve staj listeleriniz bu tarihten önce sizlerle paylaşılacaktır (bu tarihte Senato kararı ile değişiklik yapılabilecektir).
İLK VE ACİL YARDIM PROGRAMI (2. Sınıf) STAJ TAMAMLAMA PROGRAMI İŞ AKIŞ SÜRECİ